The provided code handles a complex workflow. It tracks the position of the mouse and provides positional feedback and rewards. This process requires several external components which are set up at the start of the script. If errors arise, it’s most likely within this section.
For debugging you need to implement several print messages and check which get outputted and which not.
You can test the functionality by moving the platform until the prints state to be in the reward lane. These prints are always enabled.
Imagine to be a head fixed mouse while moving the platform.
Depending on the choice of the lick spot a reward should be provided or not.
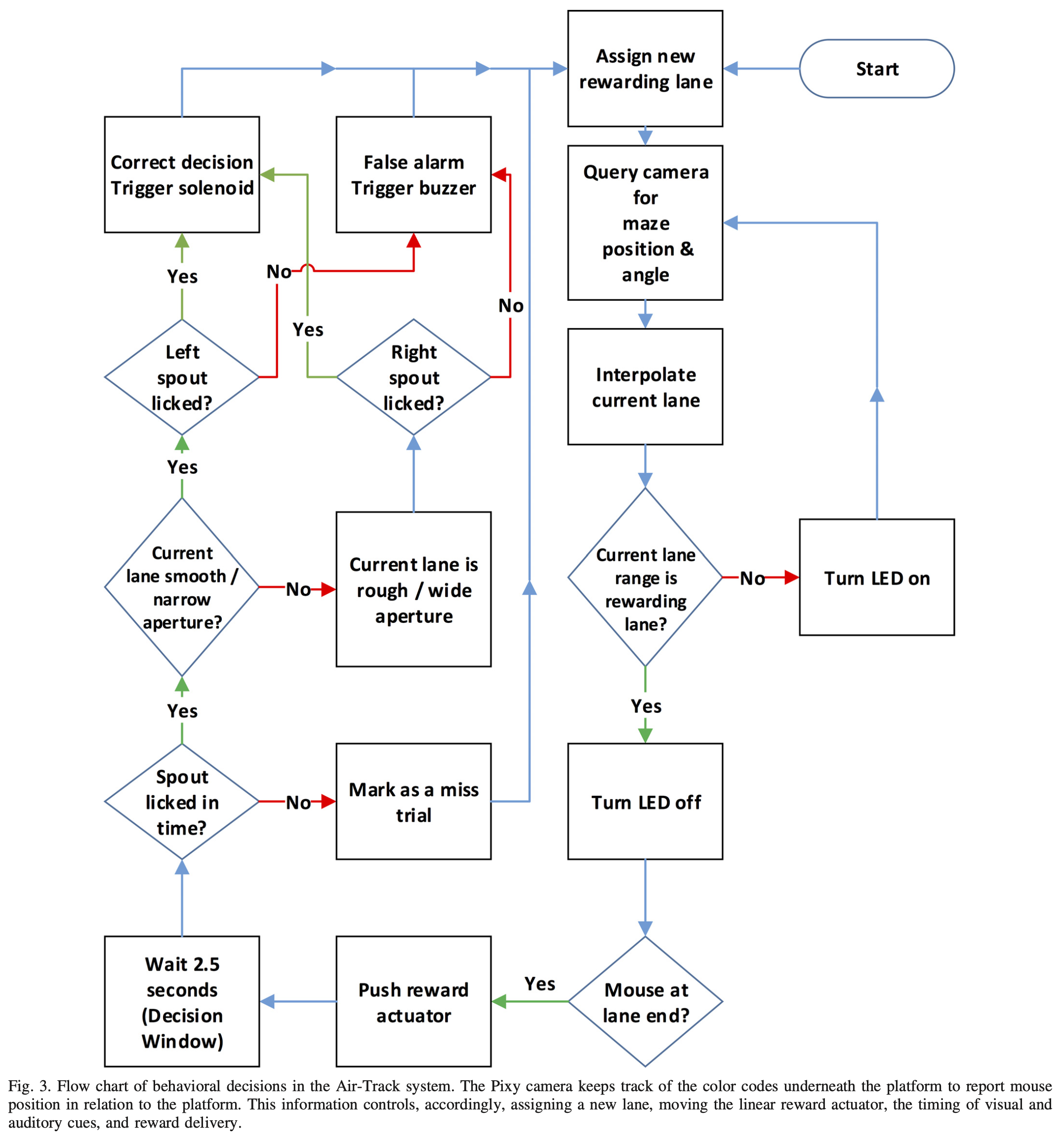
Below you can view the hole workflow as displayed in the paper Air-Track: a real-world floating environment for active sensing in head-fixed mice in figure 3.

x value, if x along platform long side
The airtrack code Github repository contains a linear actuator moving file which also can be used to test it
The default mode of the code is to pull